GeneTex品牌商

13

手机商铺

qrcode
商家活跃:
产品热度:
  • NaN
  • 0
  • 0
  • 2
  • 2
品牌商

GeneTex

入驻年限:13

  • 联系人:

    GeneTex

  • 所在地区:

    未知

  • 业务范围:

    试剂

  • 经营模式:

    生产厂商

在线沟通
推荐产品

PD-L1 antibody

品牌:GeneTex

¥1700 - 4000

咨询

Arginase 1 antibody

品牌:GeneTex

¥1700 - 4000

咨询

LC3B antibody

品牌:GeneTex

¥1700 - 4000

咨询

HIF1 alpha antibody

品牌:GeneTex

¥1700 - 4000

咨询

HMGB1 antibody

品牌:GeneTex

¥1700 - 4000

咨询
查看全部产品

技术资料/正文

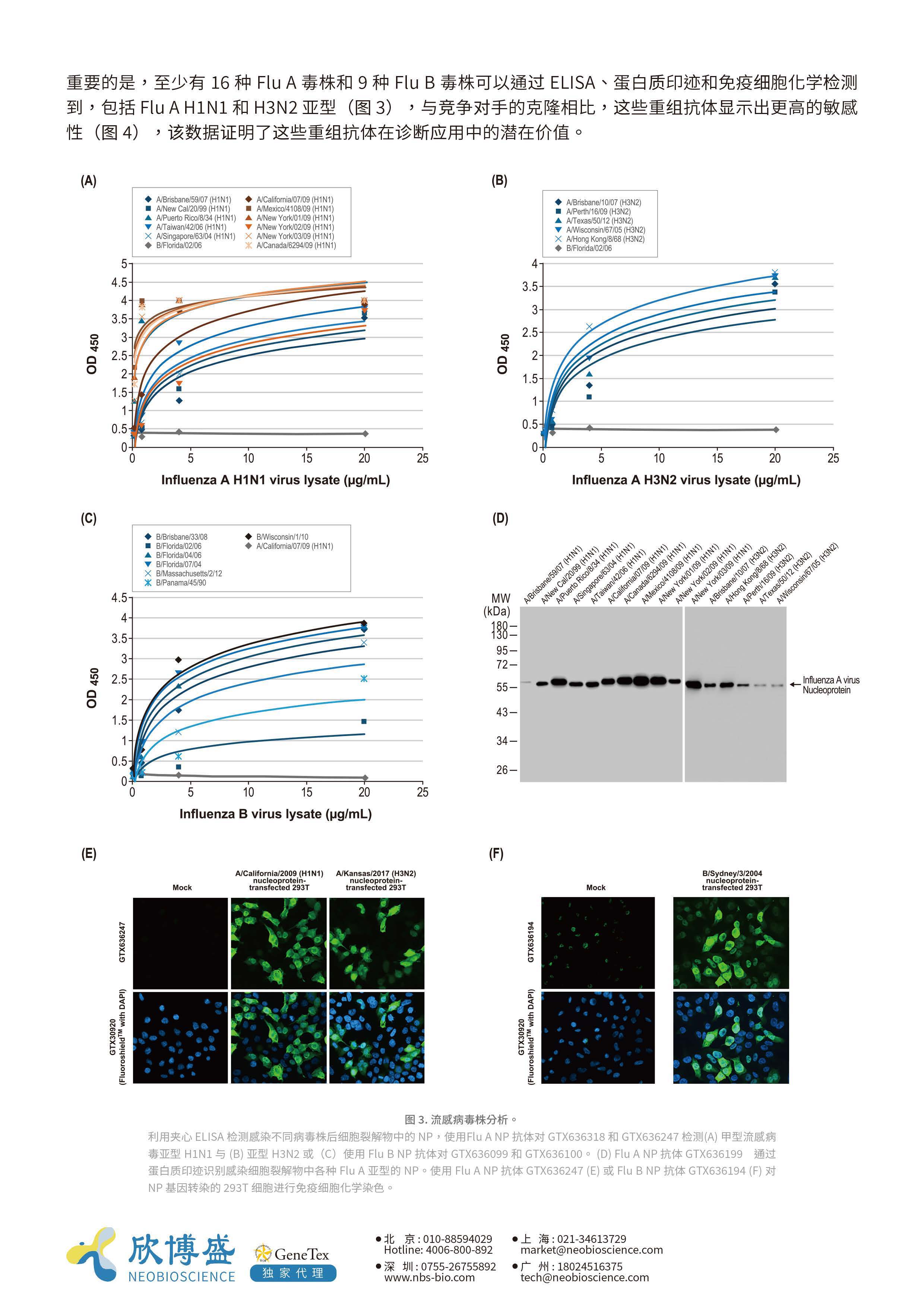
GeneTex-甲型流感和乙型流感重组单克隆抗体

388 人阅读发布时间:2021-10-12 10:55

GeneTex-甲型流感和乙型流感重组单克隆抗体
GeneTex-甲型流感和乙型流感重组单克隆抗体
GeneTex-甲型流感和乙型流感重组单克隆抗体
GeneTex-甲型流感和乙型流感重组单克隆抗体
GeneTex-甲型流感和乙型流感重组单克隆抗体


 
资料格式:

甲型流感和乙型流感重组单克隆抗体_DM_PDF_欣博盛版.pdf

查看详细文档

上一篇

GeneTex-SARS CoV-2 抗体的完整解决方案

下一篇

小册 - Tumor Markers (肿瘤标记)

我的询价